Home
About Us
Products
News
Quality
Contact us
Search
CN
production process
Home
»
Quality
»
production process
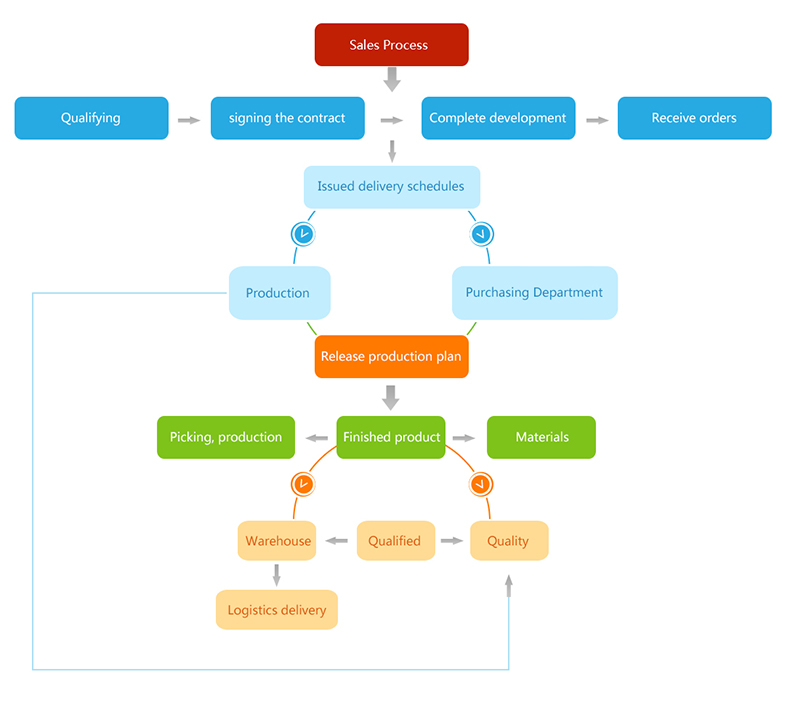
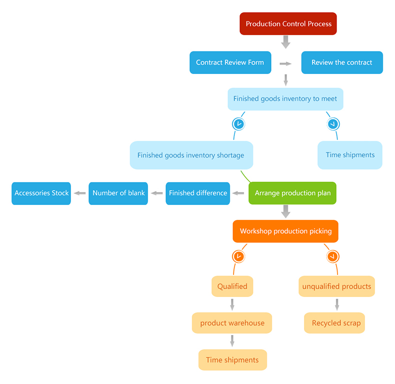
production process
Production workshop
Quality inspection
Tel: 0576-88123222
www.location-vacances-bretagne.com
Copyright © 2016 Zhejing Hongding Auto&Motor Parts CO.,LTD. All rights reserved.
Powered by TZ128
爱游戏最新官方网站
|
wending问鼎官方在线入口
|
江南官网
|
乐玩首页
|
荣耀体育网页版
|
立博·英国(ladbrokes)集团官方网站
|
MK官网
|
PP电子(中国区)官方网站
|
LETOU
|